一、国家层面:2020年全国新增上云企业100万家
云计算具有快速弹性、低成本等特点,能够推动IT资源按需供给,促进IT资源充分利用,有利于分享信息知识和创新资源,降低全社会创业成本,培育形成新产业和新消费热点。云计算已成为推动制造业与云联网融合的关键要素,是推进制造强国、网络强国战略的重要驱动力量,也为大众创业、万众创新提供基础平台,对中国经济转型升级具有重要意义。另外,当前全球云计算正快速发展,中国面临着巨大的机遇。我国高度重视云计算产业发展,在国家层面和地方层面出台多项政策支持云计算产业发展,推动云计算产业发展。
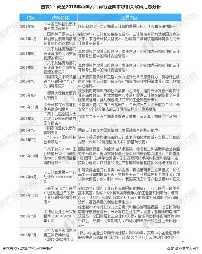
国家层面,早在2012年9月,科技部就发布了《中国云科技发展十事五专项规划》,是我国政府层面云计算首个专项规划,详细规划了十二五期间云计算的发展目标、仸务和保障措施。2015年1月,国务院发布《关于促进云计算创新发展培育信息产业新业态的意见》,提出到2020年,云计算成为我国信息化重要形态和建设网络强国的重要支撑,幵提出一系列发展和保障措施。
此后,2017年4月,工信部发布《云计算发展三年行动计划(2017-2019年)》,提出到2019年,我国云计算产业规模达到4300亿元,突破一批核心关键技术,云计算服务能力达到国际先进水平,对新一代信息产业发展的带动效应显着增强。2018年7月,出台的《推动企业上云实施指南(2018-2020年)》和《扩大和升级信息消费三年行动计划(2018-2020年)》,明确了2020年全国新增上云企业100万家的目标。

2017年,工信部发布《云计算发展三年行动计划(2017-2019年)》,提出了健全云计算产业相关标准体系,支持软件企业向云计算转型、加快培育骨干龙头企业、推动产业生态体系建设及促进云计算的应用,涌现出2-3家在全球云计算市场中具有较大份额的领军企业。

二、地方层面:2020年19个省市新增上云企业130.3万家
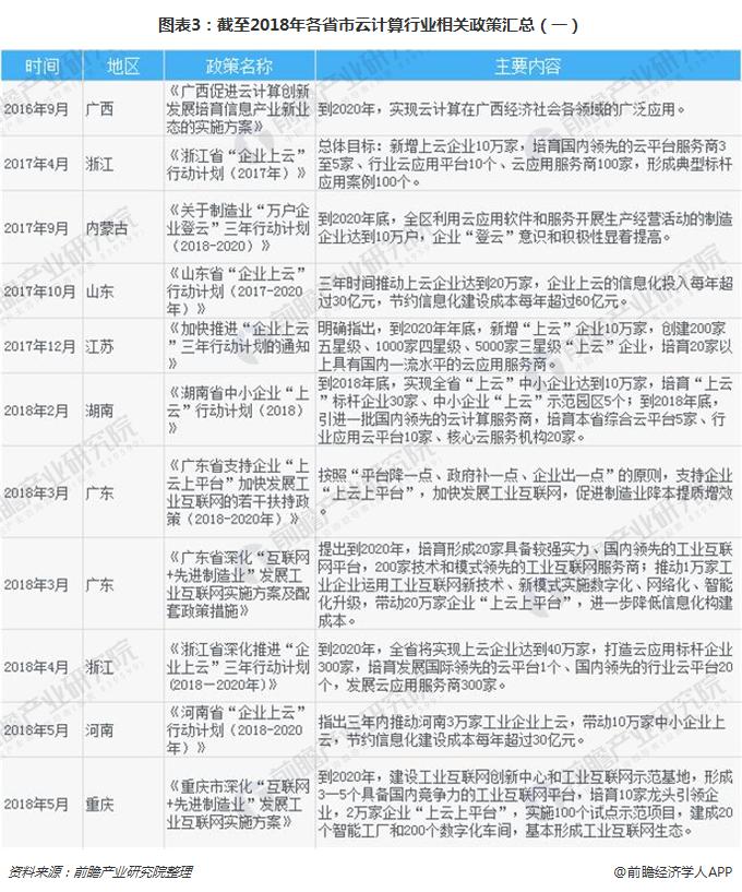
自2017年工信部《云计算发展三年行动计划(2017-2019年)》发布后,地方政府不断出台政策积极推动企业上云,企业对于云计算的需求规模将快速扩大,有利于云计算的快速发展。2017年4月,浙江省率先提出十万企业上云行动,此后内蒙、山东、江苏、广东等多个省市在鼓励企业上云方面加大了行动力度,同时,对于企业上云的相关扶持政策和推荐的平台服务商列表也配套发布。各地政府把推动企业上云作为促进企业转型升级、发展云计算产业、推进云计算应用的重要切入点。


从统计的19个省市的云计算政策规划目标来看,到2020年共新增上云企业130.3万家,主要集中在浙江、广东及山东等地区,其中单单浙江省就有40万家的规划目标。从各省市规划目标排序来看,可以看出规划目标较大的地区均为中小企业聚集地,企业上云有利于提升企业运营效率,降低运作成本,提升营业利润。

以上就是关于“2018年国家及31省市云计算行业政策汇总”的相关介绍,筋斗云是国内较早的云主机应用的服务商,拥有10余年行业经验,提供丰富的云服务器、租用服务器等相关产品服务。云服务器资源弹性伸缩,主机vCPU、内存性能强悍、超高I/O速度、故障秒级恢复;电子化备案,提交快速,专业团队7×24小时服务支持!
简单好用、高性价比云服务器租用链接:https://www.jindouyun.cn/product/cvm